HOSREM - Hội NTSS & VS TPHCM
Thứ hai - thứ sáu 8:00 - 11:30 và 13:30 - 17:00
Hotline 0933 456 650
MENU HOSREM
  • Trang chủ
  • Về Hosrem
    • Lịch sử phát triển
    • Sứ mệnh - Tầm nhìn
    • Ban chấp hành
  • Hội viên
    • Hội viên & HVLK HOSREM
    • Cộng tác viên HOSREM
  • Thông tin
    • Tin chuyên ngành
      • Sản khoa & Nhi sơ sinh
      • Phụ khoa
      • Nội tiết sinh sản
      • Vô sinh & HTSS
      • Mãn kinh
      • Nam khoa
      • Khác
    • Tin quốc tế
    • Tin cộng đồng
  • Sự kiện
    • Lịch sự kiện
    • Sự kiện HOSREM
    • Tổng kết sự kiện
    • Báo cáo hội nghị
    • Sự kiện tham khảo
    • Webinar
  • Ấn phẩm
    • Lịch ấn phẩm
    • Hướng dẫn lâm sàng
    • EBM
    • Y học sinh sản
    • Tạp chí Phụ Sản
    • Tài liệu khác
  • Thư viện số
    • Hướng dẫn lâm sàng
    • Y học sinh sản
    • Tài liệu tham khảo
    • Giới thiệu sách
    • Báo cáo hội nghị
  • Liên hệ
  1. Trang chủ
  2. Báo cáo hội trường
  3. Chi tiết

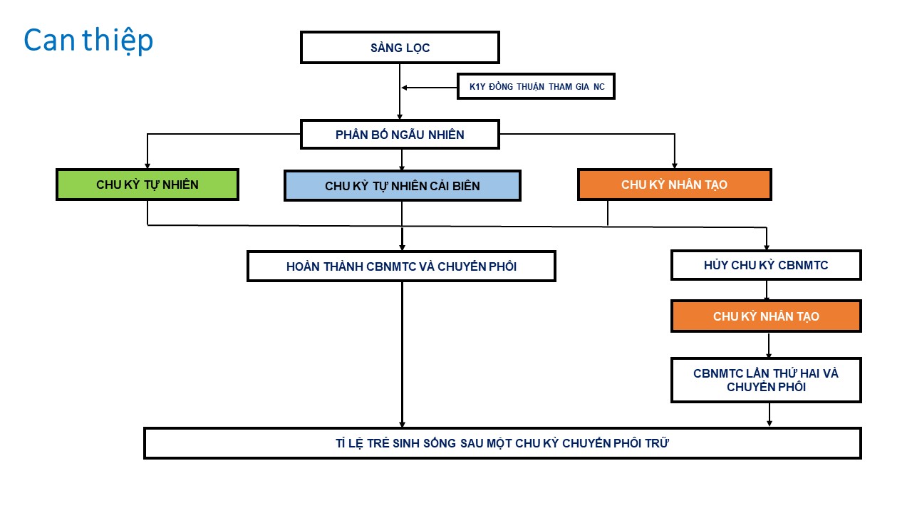
Các yếu tố tiên lượng thành công của chu kỳ CPT – chuẩn bị NMTC bằng CKTN

28/08/2025 62 Lượt xem
PGS.TS Vương Thị Ngọc Lan
Các yếu tố tiên lượng thành công của chu kỳ CPT – chuẩn bị NMTC bằng CKTN
Chia sẻ bài viết:
Zalo

Tìm kiếm

Tin liên quan

Thumb
Bao nhiêu là “đủ” trong sàng lọc người lành mang gen bệnh – quan điểm từ Tư vấn di truyền
24/01/2026 06:05
Thumb
Tỷ lệ mang đột biến gen bệnh Thalassemia trên bệnh nhân hiếm muộn có công thức máu bất thường
23/01/2026 21:35
Thumb
Ứng dụng kỹ thuật triplet-primed PCR trong phát hiện lặp đoạn CGG gen FMR1: hướng tiếp cận hiệu quả trong chẩn đoán Fragile X ở trẻ tự kỷ và phụ nữ bị suy buồng trứng sớm
23/01/2026 21:32
Thumb
Biến thể di truyền trội trên thai/con dị tật – Ý nghĩa và tầm quan trọng của xét nghiệm trên bố mẹ
23/01/2026 21:28
Thumb
So sánh giá trị của hai phương pháp Micro Array và CNV by Sequencing trong phát hiện bất thường cấu trúc NST (CNV) trong chẩn đoán di truyền trước sinh
23/01/2026 21:26

Bài viết mới nhất

Thumb
Hội nghị Vô sinh và Kỹ thuật Hỗ trợ sinh sản lần thứ 13
03/03/2026 20:56
Thumb
Chương trình tập huấn Thực hành hướng dẫn Quốc gia về chăm sóc sức khỏe sinh sản phụ nữ mãn kinh bằng liệu pháp nội tiết MHT
03/03/2026 21:21
Thumb
Mời viết bài Y học sinh sản 79 - Ung thư phụ khoa
01/03/2026 14:39
Thumb
Vai trò của các túi ngoại bào trong noãn và những liệu pháp điều trị mới
27/02/2026 10:47
Thumb
Mời đón đọc và đặt mua sách Nội tiết sinh sản và Vô sinh
14/02/2026 05:22
Văn phòng HOSREM

Địa chỉ: Tòa nhà Thanh niên – Phòng 3.3
Số 345/134 Trần Hưng Đạo, P. Cầu Ông Lãnh, TPHCM

Điện Thoại: 0933 456 650 (có Zalo OA)

Email: vanphong@hosrem.vn

Website: https://hosrem.org.vn

Facebook: Fanpage TikTok: Channel
Số Tài khoản: 060005976475
Chủ tài khoản: Hội Nội tiết sinh sản và Vô sinh TPHCM
Ngân hàng: Sacombank – CN TPHCM

Bản quyền thuộc về Hội Nội tiết sinh sản và Vô sinh TP.HCM (HOSREM).

Giấy phép số: Giấy phép thiết lập trang thông tin điện tử tổng hợp số 40/GP-STTTT do Sở Thông tin và Truyền thông cấp ngày 24 tháng 05 năm 2021.

Liên kết nhanh
  • Đăng ký - Gia hạn Hội viên
  • Sự kiện HOSREM
  • Thư viện số
  • Báo cáo hội nghị
Liên hệ
Captcha
Để lại thông tin tư vấn

Bạn đang quan tâm đến: ...