HOSREM - Hội NTSS & VS TPHCM
Thứ hai - thứ sáu 8:00 - 11:30 và 13:30 - 17:00
Hotline 0933 456 650
MENU HOSREM
  • Trang chủ
  • Về Hosrem
    • Lịch sử phát triển
    • Sứ mệnh - Tầm nhìn
    • Ban chấp hành - Điều lệ
  • Hội viên
    • Hội viên & HVLK HOSREM
    • Cộng tác viên HOSREM
  • Thông tin
    • Tin chuyên ngành
      • Sản khoa & Nhi sơ sinh
      • Phụ khoa
      • Nội tiết sinh sản
      • Vô sinh & HTSS
      • Mãn kinh
      • Nam khoa
      • Khác
    • Tin quốc tế
    • Tin cộng đồng
  • Sự kiện
    • Lịch sự kiện
    • Sự kiện HOSREM
    • Tổng kết sự kiện
    • Báo cáo hội nghị
    • Sự kiện tham khảo
    • Webinar
  • Ấn phẩm
    • Lịch ấn phẩm
    • Hướng dẫn lâm sàng
    • EBM
    • Y học sinh sản
    • Tạp chí Phụ Sản
    • Tài liệu khác
  • Thư viện số
    • Hướng dẫn lâm sàng
    • Y học sinh sản
    • Tài liệu tham khảo
    • Giới thiệu sách
    • Báo cáo hội nghị
  • Liên hệ
  1. Trang chủ
  2. Vô sinh & hỗ trợ sinh sản
  3. Chi tiết

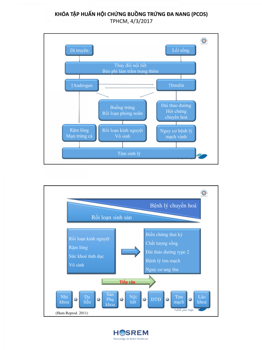
Các vấn đề sức khoẻ của hội chứng buồng trứng đa nang

09/03/2017 27 Lượt xem
Các vấn đề sức khoẻ của hội chứng buồng trứng đa nang
Từ khóa: CÁC VẤN ĐỀ SỨC KHOẺ CỦA HỘI CHỨNG BUỒNG TRỨNG ĐA NANG
Chia sẻ bài viết:
Zalo

Tìm kiếm

Tin liên quan

Thumb
Nguồn gốc và cơ chế di chuyển của tế bào mầm nguyên thủy trong quá trình sinh noãn
23/03/2026 11:45
Thumb
Các yếu tố trong phòng Lab IVF ảnh hưởng đến tính toàn vẹn DNA của tinh trùng
23/03/2026 11:35
Thumb
Điều hòa chức năng tinh trùng bởi ty thể: chuyển hóa, stress oxy hóa và điều trị
23/03/2026 10:28
Thumb
Sinh đôi cùng trứng trong hỗ trợ sinh sản
20/03/2026 16:24
Thumb
Ý nghĩa lâm sàng của tuổi cha trong hỗ trợ sinh sản
20/03/2026 16:14

Bài viết mới nhất

Thumb
Hội thảo chuyên đề Siêu âm trong Phụ khoa và Hỗ trợ sinh sản lần thứ 2
25/03/2026 09:22
Thumb
Khóa tập huấn Làm chủ GRADE: từ bằng chứng đến khuyến cáo lâm sàng hiện đại
23/03/2026 09:17
Thumb
Chế độ ăn Địa Trung Hải và khả năng sinh sản
20/03/2026 16:09
Thumb
Khóa tập huấn Kiến thức cơ bản về Kích thích buồng trứng - chọc hút trứng - chuyển phôi
25/03/2026 08:30
Thumb
Ứng dụng trí tuệ nhân tạo và dữ liệu Time-Lapse trong dự đoán tình trạng nhiễm sắc thể của phôi: Tổng quan các mô hình EPA, STORK-A và BELA
16/03/2026 11:06
Văn phòng HOSREM

Địa chỉ: Tòa nhà Thanh niên – Phòng 3.3
Số 345/134 Trần Hưng Đạo, P. Cầu Ông Lãnh, TPHCM

Điện Thoại: 0933 456 650 (có Zalo OA)

Email: vanphong@hosrem.vn

Website: https://hosrem.org.vn

Facebook: Fanpage TikTok: Channel
Số Tài khoản: 060005976475
Chủ tài khoản: Hội Nội tiết sinh sản và Vô sinh TPHCM
Ngân hàng: Sacombank – CN TPHCM

Bản quyền thuộc về Hội Nội tiết sinh sản và Vô sinh TP.HCM (HOSREM).

Giấy phép số: Giấy phép thiết lập trang thông tin điện tử tổng hợp số 40/GP-STTTT do Sở Thông tin và Truyền thông cấp ngày 24 tháng 05 năm 2021.

Liên kết nhanh
  • Đăng ký - Gia hạn Hội viên
  • Sự kiện HOSREM
  • Thư viện số
  • Báo cáo hội nghị
Liên hệ
Captcha
Để lại thông tin tư vấn

Bạn đang quan tâm đến: ...